
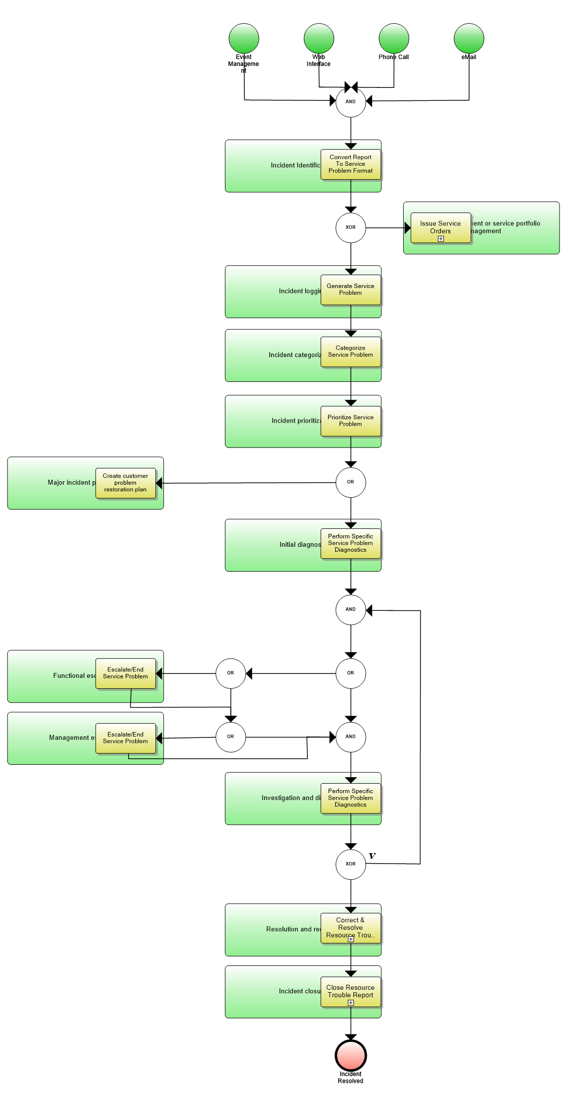
This diagram is a rendition of the diagram Fig: 4.3 Incident Management process flow, extracted from the ITIL Book, Service Operation 2011, page 77.
It is intended as depicting a mechanism for achieving both ITIL and Frameworx conformance, being an arrangement of Business Process Framework processes in an order prescribed by the ITIL Book.
Issues