
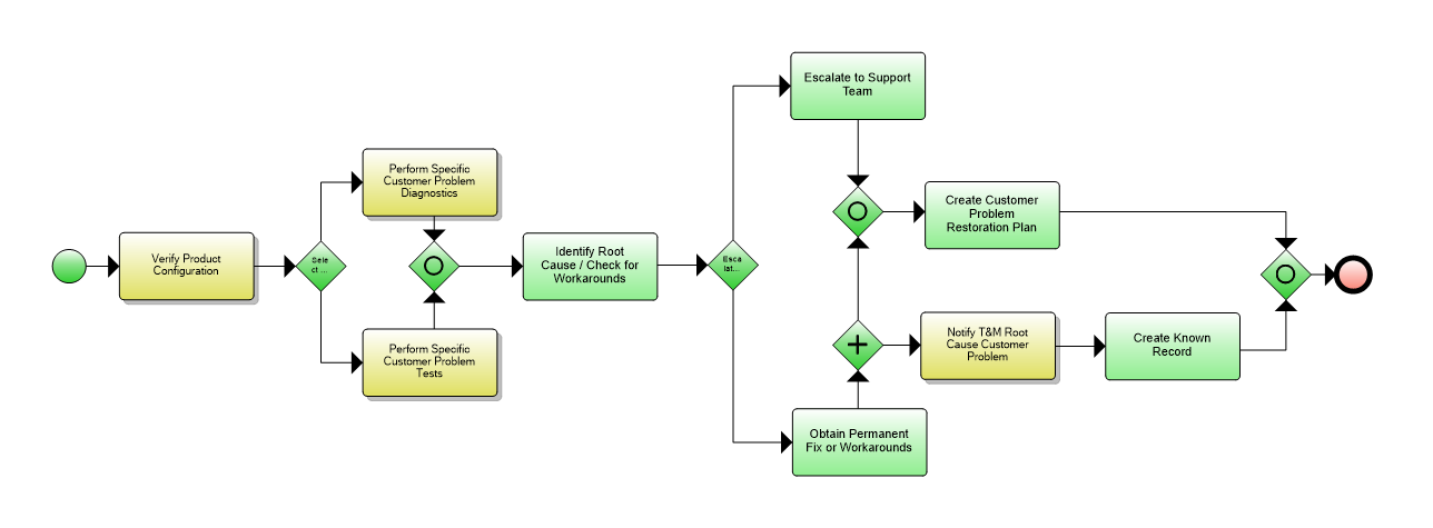
The purpose of the Isolate Customer Problem processes is to identify the root cause of the customer problem. The responsibilities of these processes include, but are not limited to:
· Verifying whether the customer is using the purchased product offering correctly; and
· Performing diagnostics based on the customer provided information to determine whether the root cause of the customer problem is linked to the underlying services.
The Isolate Customer Problem processes will make the results of the root cause analysis available to other processes. The Isolate Customer Problem processes will update open customer problem report, as required during the assessment, and when the root cause has been identified.
The Isolate Customer Problem processes will notify the Track & Manage Customer Problem processes when the analysis is complete.