Frameworx Home

Application Framework (TAM)

Business Process Framework (eTOM)

Business Process Framework Flows

All Diagrams

Frameworx Processes

Frameworx Applications

Frameworx Metrics

Views

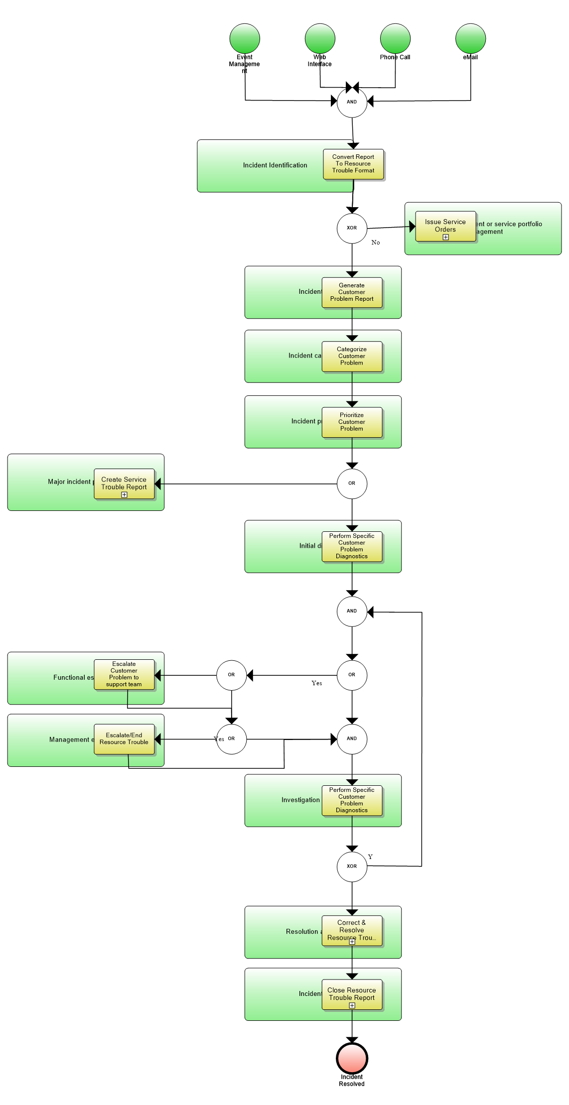
ITIL Incident Management Service Operations Fig 4.3 Map Customer Layer

(4) eTOM Process Type Prioritize Customer Problem (4) eTOM Process Type Escalate Customer Problem to support team (4) eTOM Process Type Perform Specific Customer Problem Diagnostics (4) eTOM Process Type Perform Specific Customer Problem Diagnostics (4) eTOM Process Type Generate Customer Problem Report (4) eTOM Process Type Categorize Customer Problem Internal Event eMail Internal Event eMail Internal Event Phone Call Internal Event Phone Call Internal Event Web Interface Internal Event Web Interface Internal Event Event Management Internal Event Event Management Internal Result Incident Resolved Internal Result Incident Resolved (3) eTOM Process Type Close Resource Trouble Report (3) eTOM Process Type Correct & Resolve Resource Trouble (4) eTOM Process Type Escalate/End Resource Trouble (3) eTOM Process Type Issue Service Orders (4) eTOM Process Type Convert Report To Resource Trouble Format (3) eTOM Process Type Create Service Trouble Report ITIL Service Operations Incident Identification ITIL Service Operations To request fulfilment or service portfolio management ITIL Service Operations Incident logging ITIL Service Operations Incident categorization ITIL Service Operations Incident prioritization ITIL Service Operations Major incident procedure ITIL Service Operations Initial diagnosis ITIL Service Operations Functional esculation ITIL Service Operations Management esculation ITIL Service Operations Investigation and diagnosis ITIL Service Operations Resolution and recovery ITIL Service Operations Incident closure

ITIL Incident Management Service Operations Fig 4.3 Map Customer Layer

Diagram Description

This diagram is a rendition of the diagram Fig: 4.3 Incident Management process flow, extracted from the ITIL Book, Service Operation 2011, page 77.

It is intended as depicting a mechanism for achieving both ITIL and Frameworx conformance, being an arrangement of Business Process Framework processes in an order prescribed by the ITIL Book.

Issues



Created from the TM Forum Model Frameworx 19.0 on 8/29/2019 at 13:37