Frameworx Home

Application Framework (TAM)

Business Process Framework (eTOM)

Business Process Framework Flows

All Diagrams

Frameworx Processes

Frameworx Applications

Frameworx Metrics

Views

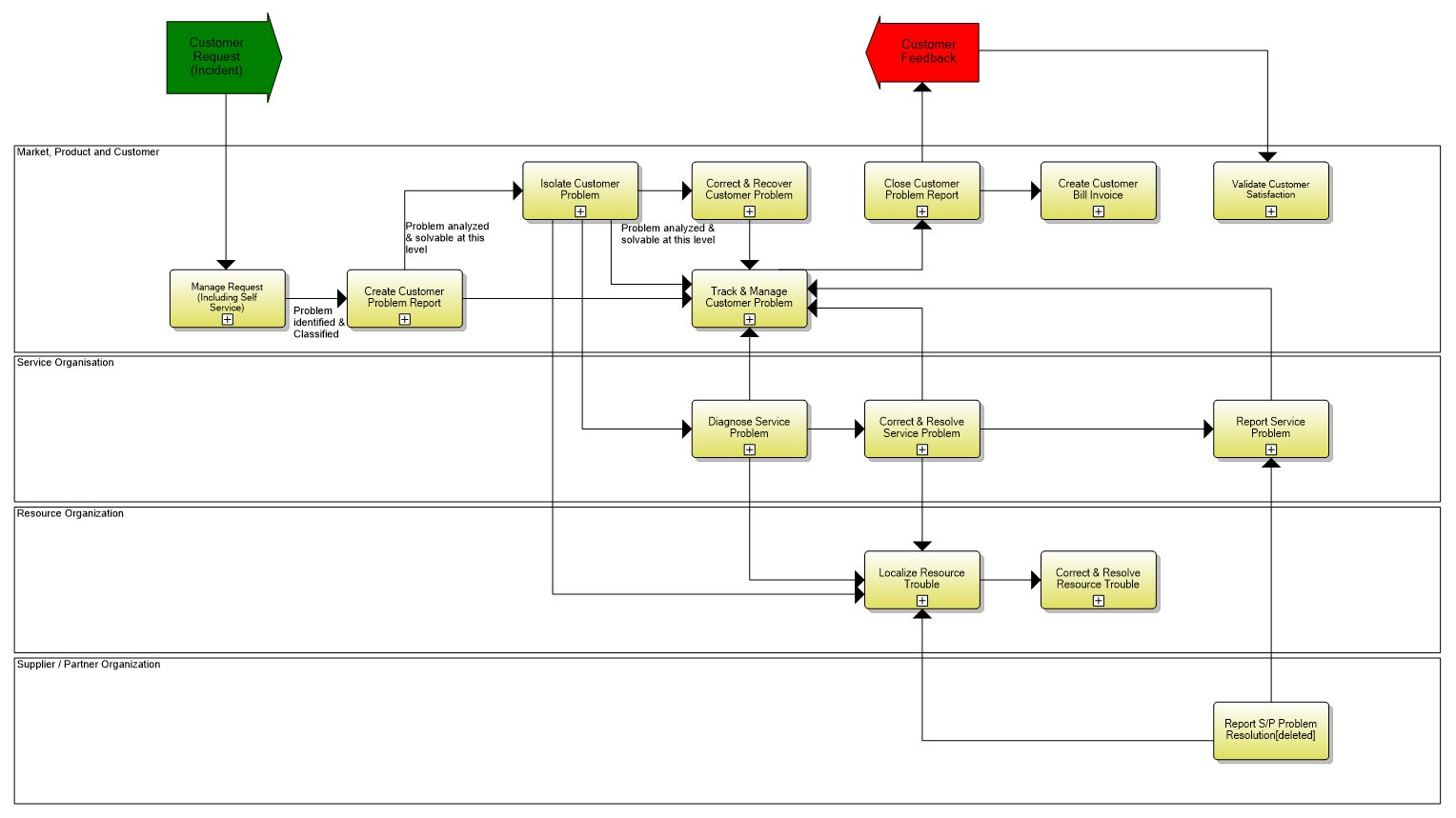
QSP: TV Everywhere on Mobile Device: Activity: Problem to Solution

External Result Customer Feedback (3) eTOM Process Type Report S/P Problem Resolution[deleted] (3) eTOM Process Type Localize Resource Trouble (3) eTOM Process Type Report Service Problem (3) eTOM Process Type Diagnose Service Problem (4) eTOM Process Type Validate Customer Satisfaction (3) eTOM Process Type Create Customer Bill Invoice (3) eTOM Process Type Close Customer Problem Report (3) eTOM Process Type Track & Manage Customer Problem (3) eTOM Process Type Correct & Resolve Service Problem (3) eTOM Process Type Correct & Resolve Resource Trouble (3) eTOM Process Type Correct & Recover Customer Problem (3) eTOM Process Type Isolate Customer Problem (3) eTOM Process Type Create Customer Problem Report (4) eTOM Process Type Manage Request (Including Self Service) External Event Customer Request (Incident) Organizations Supplier / Partner Organization Organizations Resource Organization Organizations Service Organisation Organizations Market, Product and Customer

QSP: TV Everywhere on Mobile Device: Activity: Problem to Solution

Diagram Description

This template has been developed to provide QSP assemblers with a mechanism to captre and describe the diagrams they use in their documentation.



Created from the TM Forum Model Frameworx 19.0 on 8/29/2019 at 13:40