
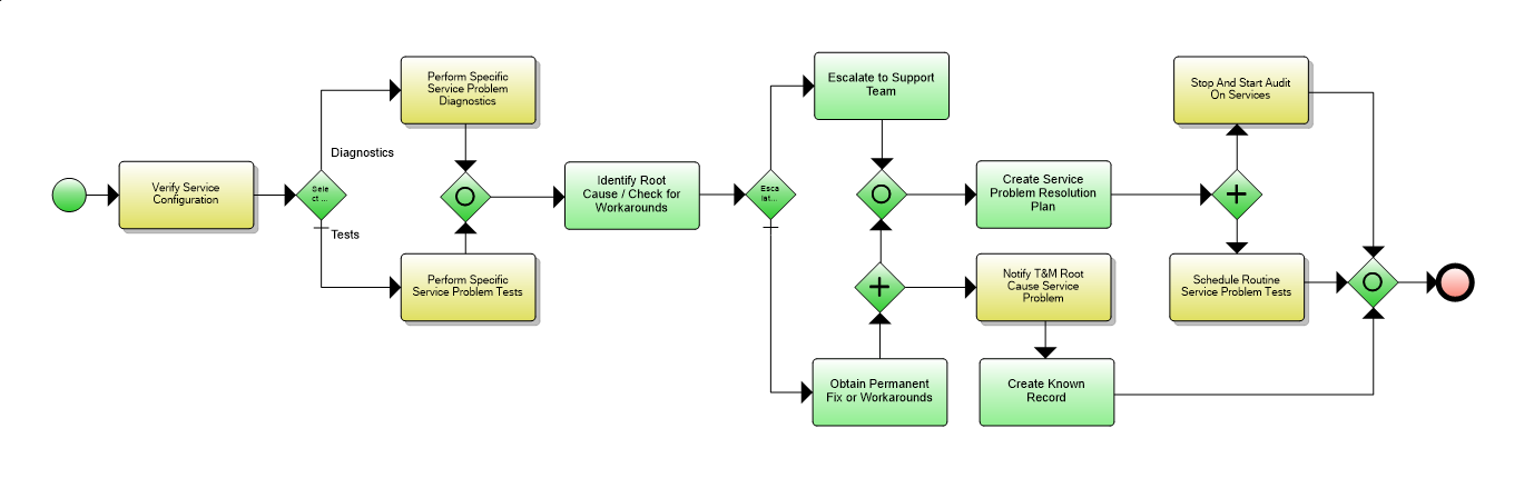
The objective of the Diagnose Service Problem processes is to identify the root cause of the specific service problem. These processes are invoked by the Track & Manage Service Problem processes.
The responsibilities of these processes include, but are not limited to:
· Verifying whether the service configuration matches the appropriate product features;
· Performing diagnostics against the specific services;
· Running tests against the specific services;
· Starting and stopping audits against specific services; and
· Scheduling routine testing of the specific services.
The Diagnose Service Problem processes will make the results of the root cause analysis available to other processes. The Diagnose Service Problem processes will update the open service trouble report, as required during the assessment, and when the root cause has been identified.
When the process is complete the Diagnose Service Problem processes will notify the Track & Manage Service Problem processes.